您当前的位置 :   您当前的位置 : 浙江在线  >  宁波频道 > 政经时事  正文

重磅!浙江省人民政府同意设立宁波前湾新区
2019-07-11 07:27:10 来源: 浙江在线 记者 翁云骞

浙江在线-宁波频道7月11日讯(浙江在线记者 翁云骞)记者从宁波发布官微了解到,日前,浙江省人民政府同意设立宁波前湾新区。根据批复,宁波前湾新区规划控制总面积604平方公里。

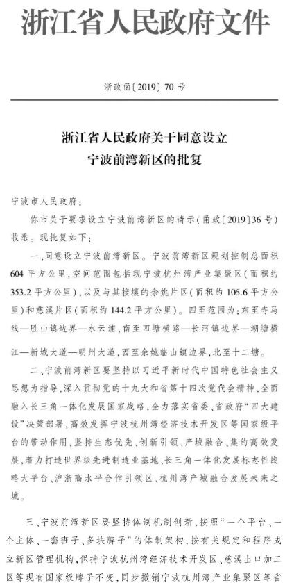
浙江省人民政府关于同意设立宁波前湾新区的批复

宁波市人民政府:

你市关于要求设立宁波前湾新区的请示(甬政【2019】36号)收悉。现批复如下:

一、同意设立宁波前湾新区。宁波前湾新区规划控制总面积604平方公里,空间范围包括现宁波杭州湾产业集聚区(面积约353.2平方公里),以及与其接壤的余姚片区(面积约106.6平方公里)和慈溪片区(面积约144.2平方公里)。四至范围为:东至寺马线一胜山镇边界一水云浦,南至四塘横路一长河镇边界一潮塘横江一新城大道一明州大道,西至余姚临山镇边界,北至十二塘。

二、宁波前湾新区要坚持以习近平新时代中国特色社会主义思想为指导,深入贯彻党的十九大和省第十四次党代会精神,全面融入长三角一体化发展国家战略,全力落实省委、省政府”四大建设”决策部署,高效发挥宁波杭州湾经济技术开发区等国家平台的带动作用,坚持生态优先、创新引领、产城融合、集约高效发展,着力打造世界级先进制造业基地、长三角一体化发展标志性战略大平台、沪浙高水平合作引领区、杭州湾产城融合发展未来之城。

三、宁波前湾新区要坚持体制机制创新,按照“一个平台、一个主体、一套班子、多块牌子”的体制架构,按有关规定和程序成立新区管理机构,保持宁波杭州湾经济技术开发区、慈溪出口加工区等现有国家级牌子不变,同步撤销宁波杭州湾产业集聚区等省级以下产业平台牌子。宁波前湾新区管理机构设置和人员编制要遵循精简、统一、高效的原则,严格控总量,依法依规设置。

四、宁波市政府要切实加强组织领导,以“最多跑一次”改革为牵引,完善工作机制,明确责任分工,创新发展方式,落实重点任务,高起点编制实施相关规划,集中力量、集聚资源、集成政策,以大整合加快推动宁波前湾新区高质量发展。

五、省级有关部门要按照职能分工,密切协作配合,加强对宁波前湾新区建设发展的指导,在规划编制、政策实施、项目布局、体制创新、对外开放等方面给予积极支持,帮助解决实际困难和问题,营造良好的政策环境。
   浙江省人民政府

2019年7月9日



编辑: 周文丹
 

 
 
相关新闻: